
转自:中国金融四十人论坛
“
美联储现任主席鲍威尔任期将于2026年5月结束,现有消息均强烈指向现任国家经济委员会主任凯文·哈塞特将成为继任者。本文梳理哈塞特的研究与从政经历,发现其呈现出鲜明的双重特质:
哈塞特既是师从名门的财税专家,拥有美联储工作履历和坚定的供给侧经济信仰;又是特朗普经济议程的忠实执行者,曾因夸大减税收益和疫情预测模型而遭遇专业声誉危机。
相应地,各方对于哈塞特执掌美联储的预期喜忧参半:一方面,多数观点认可哈塞特的学术背景满足任职资格,且其长期以来对资产价格的宽容态度及放松管制主张,预计将为银行业、加密货币等行业带来红利。
另一方面,哈塞特深厚的政治色彩引发市场警惕,尤其是高度的党派忠诚和过往研究争议被视为对央行独立性的潜在威胁。华尔街债券巨头已向财政部表达担忧——若哈塞特上任后屈从白宫压力过早降息,恐在通胀未稳时引发类似英国“特拉斯时刻”的债市动荡与长端利率反弹。
* 原文《如果下一任美联储主席是凯文·哈塞特》在2025年12月9日首发于“CF40研究”小程序。本文观点仅供了解海外研究动态,不代表中国金融四十人论坛和中国金融四十人研究院意见和立场。
”
]article_adlist-->哈塞特成为美联储主席“领先人选”
面临通胀反复与就业疲软的双重挑战,美国货币政策正处于一个历史性的十字路口。在现任主席鲍威尔的任期将于2026年5月结束的背景下,白宫已提前启动继任者遴选程序,美国总统特朗普多次暗示人选已基本锁定。
综合华盛顿核心圈层消息、预测市场数据以及金融市场的定价行为来看,所有信号均强烈指向同一位候选人:现任美国国家经济委员会(NEC)主任凯文·哈塞特(Kevin Hassett)。
多方消息印证了哈塞特接替鲍威尔的可能性。引爆点源于11月26日彭博社的一篇报道,该文由四位资深记者联合署名,引用了白宫内部多位匿名人士消息,明确指出哈塞特已被视为“领先人选”。报道详细披露了特朗普过渡团队内部的讨论细节,指出哈塞特在忠诚度与在NEC主任位置上的表现让总统印象深刻[1]。进入12月,局势进一步明朗。特朗普在公开活动中直接称哈塞特为“潜在的未来美联储主席”。
素有“新美联储通讯社”之称的《华尔街日报》记者尼克·提米罗斯也连续撰文提出,“总统的信任以及在市场中的公信力”使得哈塞特“在美联储主席竞选尚未结束时就已领先”[2],且政府已取消了原定的其他候选人面试[3]。提米罗斯的报道通常被市场视为美联储或白宫的非官方传声筒,他的跟进报道在很大程度上增加了市场对哈塞特的押注。
哈塞特之所以能脱颖而出,根源在于特朗普对现任美联储领导层长期积累的不满。尽管鲍威尔是由特朗普亲自提名为美联储主席的,但两人在利率政策上的分歧颇大,特朗普早已明确表示希望有一位能够与其保持更紧密沟通、并在货币政策上展现出更强配合意愿的美联储主席(详见CF40研究·参考《特朗普施压鲍威尔的动机、影响和走向》)。而哈塞特作为特朗普最受信任的顾问之一,政策主张与特朗普的诉求高度契合,自然成为了首选。
这一政治逻辑迅速被市场捕捉,Polymarket[4]、Kalshi[5]等预测市场的数据显示,哈塞特的胜率在消息披露后呈现垂直拉升态势,胜率一度超过85%(图1),远超此前一度热门的候选人前美联储理事凯文·沃什和现任美联储理事克里斯托弗·沃勒等人。国际主流财经媒体随之跟进,开始对“哈塞特时代”的影响进行前瞻性分析。
图1:预测市场对下一任美联储主席的押注

在正式剖析哈塞特可能带来的政策范式转移之前,有必要先梳理其跨越学术界、美联储与白宫的独特履历。他既不是纯粹的学者,也不是单纯的政客。这种混合背景既可能成为他执掌美联储的资本,也可能是市场对哈塞特感到担忧的根源。
表1:凯文·哈塞特的主要学术与政治履历

[6]、胡佛研究院[7]、CF40研究院
]article_adlist-->哈塞特的A面:经济学博士、财税专家、
智库学者、技术官僚
哈塞特在宾夕法尼亚大学获经济学博士学位,师从财政学泰斗艾伦·奥尔巴赫(Alan Auerbach)。他毕业后执教于哥伦比亚大学商学院,随后于1992年至1997年间在美联储理事会研究与统计部担任经济学家。1997年,哈塞特加入保守派智库美国企业研究所(AEI),并在此工作了二十年,直至2017年正式在特朗普政府任职。
在哈塞特的研究生涯中,财政税收是其最核心的研究领域,其研究专注于不同类型的政策工具如何精准地传导至实体经济,通过严谨的计量方法重塑学界对税收政策有效性的认知。本文从以下三个维度梳理了哈塞特的研究成果。
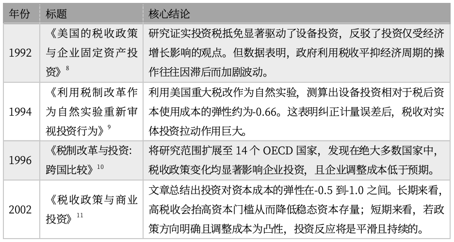
哈塞特最早期的成名作集中在企业固定资产投资领域。他通过对战后美国及OECD国家数据的严谨复盘,反驳了当时流行的“投资仅受经济增长驱动”观点。
他证实,直接作用于设备购买环节的税收政策,如企业所得税率、投资税抵免(ITC)和折旧规则,能够显著改变企业的资本使用成本,从而对实体投资产生拉动作用。在AEI期间,他将这一理论转化为政策主张,大力呼吁降低美国企业税率以提升全球竞争力,直接为后来的2017年《减税与就业法案》奠定了理论基础。
表2:凯文·哈塞特对实体投资税收激励的核心研究

在资本市场方面,哈塞特是红利税“新观点”的支持者,认为成熟企业主要利用内部留存收益进行投资,因此红利税的高低并不会直接改变购买设备的边际成本,但这并不意味着减税无效。
他在针对2003年红利税削减的研究中指出,降低红利税的主要作用在于资产价格重估,较低的税率提升了股东对未来收益的估值,从而直接推高股价,产生巨大的财富效应。
对资产价格重估的关注也延伸到了他最具争议的著作中。1999年,在互联网泡沫顶峰前夕,哈塞特与保守派专栏作家、后任国务院副国务卿的詹姆斯·K·格拉斯曼(James K. Glassman)合著了《道琼斯36000点:从即将到来的股市上涨中获利的新策略》。
书中主张长期持有股票的风险并不比债券高,股票的风险溢价应结构性下降,从而支撑更高的估值,当时在1000点左右的道琼斯工业平均指数的合理估值应在36000点左右,并且会立即达到这一水平[12]。
这本书迅速成为畅销书,但不久后互联网泡沫开始破裂,叠加9·11事件、2008年金融危机等多次暴跌,美股直到2021年11月才最终触及36000点大关,比书中的预测晚了整整22年,这本书因此被嘲讽为“史上错得最离谱的投资书籍”。
尽管遭遇广泛批评,哈塞特认为其理论框架是严谨的,错误在于对市场认知转变速度的判断过于乐观。他后来在文章中辩解称,书中关于长期持有股票优于债券的核心建议是正确的,且书中预测的企业盈利增长与低通胀环境在很多时期内确实发生了[13]。
哈塞特对市场定价机制的过度信任也体现在他对其他资产类别的错误预测上。2000年代中期,随着美国房价飙升引发泡沫担忧,哈塞特曾公开否认房地产泡沫的存在,并暗示这种担忧主要来自自由派人士的偏见[14]。这些过往言论共同勾勒出他作为一个“市场乐观派”的形象。
表3:凯文·哈塞特对红利税与资本市场的研究

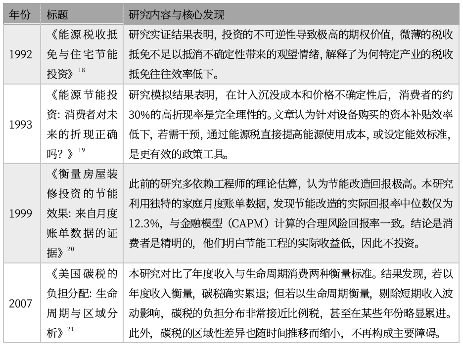
在处理能源和环境问题时,哈塞特坚决反对政府挑选特定赢家进行补贴。他通过研究证明,所谓的“能源悖论”(节能设备回报高却无人买)并不存在,实际回报并没有理论估算得那么高,在计入不可逆性和价格波动风险后,消费者不投资反而是理性的。因此,他反对通过税收抵免去诱导消费者购买特定设备。
相反,他主张利用碳税或能源税等价格机制去解决问题。他的研究表明,若以全生命周期消费衡量,碳税的负担分布在设计得当的情况下是可以兼顾公平的。
这一立场或许显示,作为潜在的政策制定者,他更倾向于建立一个中性、透明的价格信号体系,让市场自动调节资源配置,而不是由政府通过复杂的补贴计划来微操经济。
表4:凯文·哈塞特对能源税与特定产业干预的研究

纵观哈塞特的学术与政策研究,有一个核心信条贯穿其中:企业和消费者是理性的,对税收等价格信号高度敏感。哈塞特认为,政府通过降低税负或利率有效降低资本成本,投资和增长就会发生。
这些研究成果显示出他倾向于通过价格机制而非行政干预来引导经济的政策偏好,构成了他后来在保守派智库和白宫推动减税、放松管制等改革的理论基础,一定程度也为我们预判他未来作为美联储主席的政策倾向提供了线索。
]article_adlist-->哈塞特的B面:特朗普亲信、
MAGA辩护人、研究结果失真
在正式进入特朗普政府核心圈之前,哈塞特已在共和党建制派中积累了政治资本。他曾先后担任麦凯恩(2000年、2008年)、小布什(2004年)和罗姆尼(2012年)总统竞选团队的经济顾问。真正让他从幕后走向台前并展现出他政策操盘能力的,是他在特朗普两届政府中的经历。
1. 白宫经济顾问委员会(CEA)主席时期
作为白宫经济顾问委员会主席(2017-2019),哈塞特不仅是2017年《减税与就业法案》的架构师,更是其最坚定的辩护人。该法案将联邦企业所得税率从35%永久下调至21%,被视为近几十年来最大规模的企业税改。
哈塞特利用其学术背景,在白宫内部和国会听证会上力陈减税的必要性,其领导的CEA在2017–2018年发布了多份关于企业税改效应的分析报告,系统论证公司税减税可以通过推动海外利润回流、刺激国内投资、最终推高工资,预测美国家庭的平均年收入将增加4000至9000美元[22]。
这一预测在当时引发了争议,许多经济学家认为其高估了减税的滴流效应,但哈塞特坚信供给侧的激励机制将释放美国经济的潜在增长率[23]。
哈塞特的政治智慧还体现在他对于自由贸易的表态。在特朗普第一任期时期,白宫内部还存在反对关税壁垒的“华尔街派系”,哈塞特虽然在传统上支持自由贸易,但并未公开反对关税,在务实上支持有针对性的保护主义和关税,尤其是在与美国利益一致的情况下。
总体来看,在CEA的两年里,他不仅证明了自己对特朗普经济哲学的忠诚,更展示了作为温和派协调各方冲突的技巧。
2020年,已离任的哈塞特以高级顾问身份重返白宫,协助特朗普应对新冠疫情带来的经济冲击。这一时期,哈塞特团队构建了一个备受争议的“立方拟合”(Cubic Fit)模型,预测美国的新冠死亡人数将在当年5月降至零,经济将触底反弹。这一模型在白宫内部被用来支持特朗普尽快解除封锁、重启经济并限制实施更多的大规模救助方案。
这一模型经《华盛顿邮报》曝光后[24],立即遭到统计学界、流行病学家及公众的广泛批评和嘲讽。专业人士指出,利用Excel中的简单多项式函数来预测复杂的传染病动力学是极其不科学的——如果按照该模型的曲线继续外推,死亡人数甚至会变成负数。
哈塞特辩称,长期的封锁将导致永久性的“经济疤痕”,包括技能丧失、资本存量毁坏和供应链断裂,造成更大的长期生命和健康损失[25]。然而事实证明,哈塞特的这一预测模型严重失准,美国在当年的夏秋季经历了更严重的疫情高峰。
如今,这一事件也引发了外界的担忧:如果他执掌美联储,是否会为了政治叙事而无视客观数据?
2. 国家经济委员会(NEC)主任时期
特朗普赢得2024年大选后,哈塞特被任命为国家经济委员会(NEC)主任。相比于以经济研究分析为导向的经济顾问委员会,NEC更像是白宫的经济总管,负责跨部门协调与政策落地。
在这一职务上,哈塞特帮助延长并完善了2017年的减税法案,推动了“大美丽法案”的立法落地。在贸易领域,哈塞特继续扮演着温和派的角色,将普遍关税包装为平衡预算的收入手段和谈判筹码。
在处理与美联储及统计机构的关系时,哈塞特的做法引发了争议。2025年,他多次公开批评鲍威尔的降息速度过慢。2025年8月,当特朗普因就业数据下修而解雇劳工统计局(BLS)局长时,哈塞特表示支持,并公开质疑官方数据的公正性,认为数据存在党派倾向。
这一行为遭到了经济学界的批评,认为他损害了统计机构的独立性,也引发了外界对他若执掌美联储可能导致货币政策受政治影响的担忧。
]article_adlist-->执掌美联储的会是哪个哈塞特?
外界对于哈塞特可能执掌美联储的核心争议在于,他展现出了两种不同的形象:A面是拥有宾夕法尼亚大学经济学博士学位,曾在美联储工作,受过正统训练的技术官僚;B面是近年来作为特朗普的核心智囊,表现出强烈的党派忠诚和对政治目标的迎合。
《经济学人》的评论尖锐指出,简历上的哈塞特无疑是合格的,但现实中的哈塞特为特朗普夸大的税改收益背书、并在疫情期间构建了预测病毒将很快消失的“立方模型”,这使他看起来更像是一个为了政治议程而牺牲专业底线的工具。
综合来看,对于哈塞特上任后潜在影响的讨论,主要集中在以下五个预判方向:
首先,华尔街目前最主要的担忧在于债市。根据英国《金融时报》的报道[26],多家大型资产管理公司和银行高管已向美国财政部表达了担忧,害怕哈塞特为了取悦特朗普而进行无差别降息。
市场分析指出,如果通胀依然高于目标,而哈塞特强行降低短期利率,宽松货币政策与高通胀叠加之下,可能引发长期国债的抛售潮。自11月底哈塞特成为美联储主席候选“领跑者”以来,十年期债券已出现抛售趋势(图2)。
图2:美国十年期国债收益率走向

这种潜在的政策失误被媒体比作英国前首相特拉斯引发的“特拉斯时刻”:由于美国房贷利率与长期国债收益率挂钩,激进降息反而会导致长端收益率飙升,进而推高房贷利率,直接背离了特朗普关于降低借贷成本的承诺。
英国《金融时报》还披露了一个细节:哈塞特在与财政部借款咨询委员会(TBAC,由华尔街债券巨头组成)会面时,大谈墨西哥贩毒集团等白宫政治议程,却鲜少提及市场核心关切,这给市场留下了“更像政客而非专业央行行长”的印象。
其次,哈塞特对美联储独立性的威胁引发广泛担忧。哈塞特在2021年的著作《漂移》中曾警告对美联储进行政治干预会引发灾难[27],但今年以来却屡次跟随特朗普批评美联储不降息、政策不够透明,并暗示需要加强行政部门对央行的协调与问责[28]。
市场担忧哈塞特执掌美联储后,可能重演20世纪70年代时美联储主席阿瑟·伯恩斯的悲剧,屈从白宫压力,一味降息导致通胀失控。Politico分析指出,特朗普提出的关税政策及发放“关税红利”支票等财政刺激计划可能推升通胀,这与他要求美联储降息的诉求在逻辑上存在冲突,而哈塞特作为亲信,可能被迫寻找理论依据来掩盖这种矛盾[29]。
此外,诺奖得主保罗·克鲁格曼在专栏中指出,哈塞特近期在公开采访中关于汽油价格的陈述违背基本事实,并试图用个别商品价格波动解释通胀[30]。这种为了配合政治叙事而忽视客观数据的倾向,加之其过往研究成果被质疑为政策背书的争议,让市场担心未来美联储可能会丧失基于客观数据决策的公信力。
第三,从提名到正式上任期间的“影子主席”效应也引发了关注。如果特朗普在2026年1月正式提名哈塞特,而现任主席鲍威尔要到5月才卸任,市场将面临长达五个月的特殊权力交接期。
路透社的专栏分析认为,在此期间,哈塞特将实际上扮演“影子主席”的角色,市场可能会忽略即将卸任的鲍威尔,转而根据哈塞特的每一次公开言论进行定价,这种局面极易导致市场预期的混乱[31]。
这段时期对于市场而言是对提名主席的压力测试,如果其言论引发剧烈波动,可能会反过来阻碍提名的最终确认;而对于特朗普来说,这是一段“公开学徒期”,他既可以近距离观察候选人的政策倾向与忠诚度,也可以利用“撤回提名”的威胁来确保被提名者的顺从[32]。
第四,在美联储已出现分歧的背景下,哈塞特建立共识的能力受到质疑。根据英国《金融时报》报道,市场普遍质疑哈塞特能否驾驭意见分歧的理事会。保罗·克鲁格曼更是直言其“共识建立能力为零”,指出从《道指36000点》到疫情模型再到油价言论,哈塞特的专业声誉已受损严重,难以赢得同僚尊重,更遑论其领导美联储应对可能的AI泡沫破裂等复杂挑战的能力。
《经济学人》预测,鲍威尔时期追求的“全票通过”传统可能终结,取而代之的是类似最高法院的“数票游戏”[33]。尽管特朗普可以通过任命新理事改变票委构成,但在联邦公开市场委员会(FOMC)中,哈塞特仍可能遭遇以克里斯托弗·沃勒为代表的职业技术官僚的抵制。德意志银行分析指出,若哈塞特过于激进地执行政治任务,决策层将陷入分裂与动荡;要在19人的委员会中有效履职,他必须表现得更加温和且尊重数据。
第五,金融监管的放松与“哈塞特看跌期权”的资产定价逻辑或将重塑市场环境。在监管层面,哈塞特倾向于通过去监管化释放经济活力,他长期批评过高的银行资本金要求,预计将反对或大幅淡化“巴塞尔协议III终局之战”提案,这种友好的监管环境对银行业构成显著利好[34]。
股票市场对哈塞特的可能提名反应积极,特别是房地产、公用事业等利率敏感板块[35];鉴于其作为《道指36000点》作者对高估值的宽容态度,市场相信存在隐含的“哈塞特看跌期权”,即美联储在危机时更倾向于通过流动性支持来托底资产价格[36]。
此外,哈塞特与加密货币行业的深厚渊源,包括曾担任Coinbase顾问并持有股份,令市场预期美联储将对数字资产采取更包容的立场,推动比特币等资产因监管红利及对冲法币贬值需求而获得额外上涨动力。
最后,尽管哈塞特目前在预测市场和华盛顿舆论场中遥遥领先,但这并不意味着最终任命已成定局。熟悉特朗普决策风格的人士清楚,在明年1月正式官宣之前,一切仍存变数,甚至这一提名时间点本身也可能是变数。这一高调的选人过程或许也是白宫对市场预期的一种引导与压力测试:既考察候选人的抗压能力,也观察市场对特定政策倾向的接纳程度。
对于市场而言,哈塞特若最终当选,将是一位极具非典型色彩的央行行长。他拥有无可置疑的学术资质和美联储履历,但对供给侧理论的执着和对政治忠诚的重视,也构成了他复杂的底色。哈塞特在《道指36000点》和新冠模型中的预测失误历史,时刻提醒着投资者:他对乐观情景的偏好可能会导致对尾部风险的忽视。
在通胀尚未完全驯服、赤字高企的背景下,如果美联储为了配合政治目标而过早放弃抗通胀努力,可能会导致通胀预期脱锚和美元信用的受损。正如前美联储经济学家克劳迪娅·萨姆所言,最终的问题不在于哈塞特是否有能力,而在于“看哪个哈塞特会出现”——是那个活跃参与特朗普政府的政治亲信?还是那个曾经独立严谨的经济学家?[37]
这一问题的答案,虽不足以单方面决定美国经济的命运,但无疑将深刻重塑未来四年美国货币政策的风格与市场的风险偏好。 ]article_adlist-->
参考来源(向上滑动阅览)
[1]https://www.bloomberg.com/news/articles/2025-11-25/hassett-emerges-as-frontrunner-in-trump-fed-chair-audition
[2]https://www.wsj.com/politics/policy/trump-fed-chair-decision-1a558fa8?mod=author_content_page_1_pos_2
[3]https://www.wsj.com/economy/central-banking/trumps-aides-cancel-fed-chair-interviews-as-president-homes-in-on-pick-a1034286?mod=author_content_page_1_pos_1
[4]https://polymarket.com/event/who-will-trump-nominate-as-fed-chair?tid=1764744701668
[5]https://kalshi.com/markets/kxfedchairnom/fed-chair-nominee/kxfedchairnom-29
[6]https://www.aei.org/wp-content/uploads/2014/05/Kevin_Hassett_CV.pdf
[7]https://www.hoover.org/profiles/kevin-hassett
[8]https://www.sciencedirect.com/science/article/pii/004727279290046I/pdf
[9]https://www.brookings.edu/wp-content/uploads/1994/06/1994b_bpea_cummins_hassett_hubbard_hall_caballero.pdf
[10]https://www.nber.org/system/files/working_papers/w5232/w5232.pdf
[11]https://www.aei.org/wp-content/uploads/2011/10/20030122_rahass0204.pdf?x85095
[12]https://www.wsj.com/finance/stocks/dow-jones-36000-stock-market-predictions-glassman-hassett-11634823650
[13]https://www.aei.org/articles/dow-36000-revisited/
[14]https://www.nytimes.com/2004/07/25/weekinreview/the-nation-the-perils-of-predicting-financial-bubbles.html
[15]https://www.federalreserve.gov/pubs/FEDS/1999/199927/199927pap.pdf
[16]https://www.nber.org/system/files/working_papers/w7821/w7821.pdf
[17]https://www.nber.org/system/files/working_papers/w11449/w11449.pdf
[18]https://www.nber.org/system/files/working_papers/w4020/w4020.pdf
[19]https://www.sciencedirect.com/science/article/pii/030142159390294P
[20]https://www.nber.org/system/files/working_papers/w6074/w6074.pdf
[21]https://www.nber.org/system/files/working_papers/w13554/w13554.pdf
[22]https://trumpwhitehouse.archives.gov/wp-content/uploads/2018/02/ERP_2018_Final-FINAL.pdf
[23]https://www.americanprogress.org/article/the-tax-cuts-and-jobs-act-failed-to-deliver-promised-benefits/
[24]https://www.washingtonpost.com/health/government-report-predicts-covid-19-cases-will-reach-200000-a-day-by-june-1/2020/05/04/02fe743e-8e27-11ea-a9c0-73b93422d691_story.html
[25]https://edition.cnn.com/2020/04/26/politics/coronavirus-economic-impact-kevin-hassett
[26]https://www.ft.com/content/ad4bfd8b-a0f8-4f9e-a234-eed589e3d0ab
[27]https://caliber.az/en/post/trump-reignites-feud-with-fed-chair-powell-considers-removal
[28]https://www.cato.org/blog/kevin-hassett-right-fed-should-not-be-black-box
[29]https://www.politico.com/news/magazine/2025/12/05/trump-fed-chair-central-bank-00677683
[30]https://paulkrugman.substack.com/p/eggs-gas-and-lies
[31]https://www.reuters.com/markets/us/hassett-may-be-shadow-fed-chair-five-months-2025-12-01/
[32]https://www.project-syndicate.org/commentary/trump-misguided-plan-to-announce-new-fed-chair-early-by-kenneth-rogoff-2025-07
[33]https://www.economist.com/finance-and-economics/2025/12/03/which-kevin-hassett-would-lead-the-federal-reserve
[34]https://bpi.com/bpinsights-december-6-2025/
[35]https://www.nasdaq.com/articles/changing-guard-powell-out-hassett-favored
[36]https://www.equiti.com/sc-en/news/breaking-data/kevin-hassett-frontrunner-to-lead-the-fed/
[37]https://www.ft.com/content/ad4bfd8b-a0f8-4f9e-a234-eed589e3d0ab










版面编辑:宥朗|责任编辑:宥朗
撰文:培培
视觉:李盼 东子
监制:李俊虎 潘潘
]article_adlist-->
海量资讯、精准解读,尽在新浪财经APP
嘉喜网提示:文章来自网络,不代表本站观点。